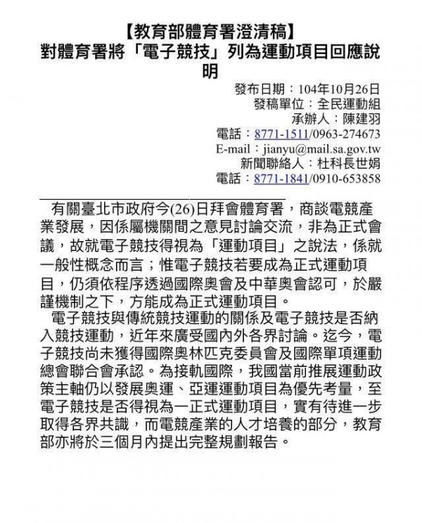
由教育部體育署針對今日「電競是否為正式運動項目」爭議發出的澄清稿。(圖擷取自黃博弘臉書)
〔即時新聞/綜合報導〕台灣電子競技聯盟、華義國際數位娛樂董事長黃博弘今(26)日晚間在臉書發文,拿出一份「教育部體育署澄清稿」,該澄清稿指今日的會談「非為正式會議」,所以電競為運動項目係就一般性概念而言;若要成為正式運動項目,還須國際奧會及中華奧會認可。對此黃博弘痛斥「不可置信」,爽還不到一天,就被打臉,真是大笑話。

黃博弘上傳了一張「教育部體育署澄清稿」,以「對體育署將『電子競技』列為運動項目回應說明」,內容提及今日的會談不算正式會議,所以電競為運動項目只是一般性的概念,體育署也表示,電競是否納入運動,近年也廣受各界討論,但至今尚未獲得國際奧會承認,並強調我國推展運動政策主軸仍會以發展奧運、亞運運動項目為優先考量。
對此黃博弘痛批,「一個副署長講話也可以不算數?」才不到一天,就又回到原點,他表示「電子競技在台灣只有『半天』是正式的運動項目,這真是個大笑話。」






































